Welcome to DU! The truly grassroots left-of-center political community where regular people, not algorithms, drive the discussions and set the standards. Join the community: Create a free account Support DU (and get rid of ads!): Become a Star Member Latest Breaking News Editorials & Other Articles General Discussion The DU Lounge All Forums Issue Forums Culture Forums Alliance Forums Region Forums Support Forums Help & Search

Emrys

(9,163 posts)
Tue Apr 14, 2026, 06:42 PM 14 hrs ago

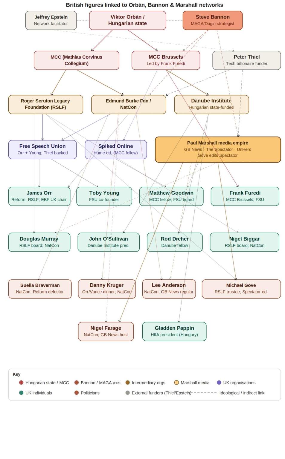
EXPOSED: How Viktor Orban Bankrolled the Network Around Reform UK

As Hungary’s Prime Minister suffers a historic electoral defeat, Byline Times maps out how his government’s funding arm channelled hundreds of thousands of pounds into organisations at the heart of Britain’s hard right.

James Orr, Head of Policy for Reform UK, occupies key roles across a cluster of organisations that have received substantial funding from Viktor Orbán’s government – a network whose reach into British conservatism is now thrown into sharp relief by the Hungarian Prime Minister’s defeat at the polls on Sunday.

Orr is a trustee of the Roger Scruton Legacy Foundation (RSLF), which the Good Law Project has revealed receives most of its funding from Orbán’s Mathias Corvinus Collegium (MCC) think tank.
...
Orr is also UK Chairman of the Edmund Burke Foundation, which organises the National Conservatism (NatCon) conferences, events that have consistently held up Orbán’s leadership as a model for British conservatives to follow.

Byline Times previously reported that Orr secured the backing of Palantir founder Peter Thiel in co-founding the Free Speech Union (FSU) with Toby Young.

Thiel – who, as Byline Times has separately reported, maintained a confirmed business partnership with Epstein through a shared venture fund – has spoken at and funded NatCon, as has Orbán, with funding routed through MCC.



https://bylinetimes.com/2026/04/14/exposed-how-viktor-orban-bankrolled-the-network-around-reform-uk/


Those who've been following Péter Magyar's public statements since his election win will recognize the Mathias Corvinus Collegium as a key organization he condemned for receiving illegal government funding during Orbán's tenure. That's just one of the topical strands this article knits together, including evidence from the Epstein files.

It sounds like Magyar has an appetite to investigate and prosecute those involved. This may have far-reaching consequences, both in Hungary and around the world.

X-Posted in Editorials & Other Articles - https://www.democraticunderground.com/1016427001

and the United Kingdom Forum - https://www.democraticunderground.com/108823729
1 replies = new reply since forum marked as read
Highlight: NoneDon't highlight anything 5 newestHighlight 5 most recent replies
EXPOSED: How Viktor Orban Bankrolled the Network Around Reform UK (Original Post) Emrys 14 hrs ago OP
How much of the money was RUSSIAN money ? republianmushroom 13 hrs ago #1
Latest Discussions»General Discussion»EXPOSED: How Viktor Orban...